Skip to Content
Search
Home
International Affairs
Academics
Education Abroad
International Admissions and
Recruitment
International
Partnerships
International Student and Scholar Services
Passport Services
Office
Study in
America
Texas State Intensive English
Current Students
Faculty & Staff
Family & Visitors
Alumni
Athletics
Give
Library
Round Rock
News
International Affairs
A Division of TXST Global
/
International Affairs
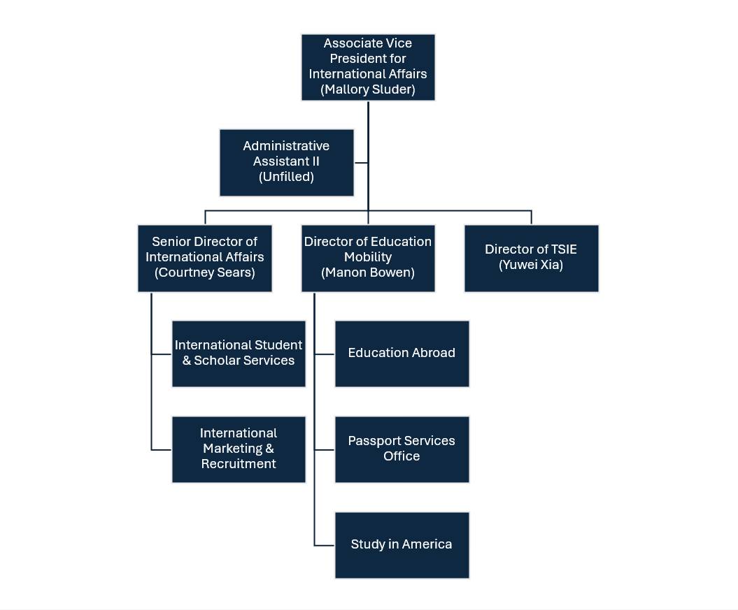
Team Organizational Chart
BACK TO TOP
Search Terms
Start Search
Select search scope
This Site
All Texas State
Close Search Dialog
Beginning of video dialog content
Close Video
Previous Video
Next Video
End of video dialog content